Die Erwartungen an den Schutz von Whistleblowern nehmen in allen Regionen, Branchen und bei den Aufsichtsbehörden weiter zu. Im Jahr 2026 werden Unternehmen höheren Anforderungen in Bezug auf Geschwindigkeit, Sicherheit, Transparenz und Überprüfbarkeit unterliegen als je zuvor.
Angesichts der EU-Whistleblower-Richtlinie und der sich weiterentwickelnden Anforderungen in den USA, Großbritannien und im asiatisch-pazifischen Raum müssen Compliance-Verantwortliche komplexe, länderübergreifende Verpflichtungen erfüllen und gleichzeitig die Anonymität schützen, wo dies erforderlich ist, Vergeltungsmaßnahmen verhindern und das Vertrauen der Mitarbeiter aufrechterhalten.
Wenn Sie Ihr bestehendes Ethik-Hotline-Programm in den letzten 12 Monaten nicht überprüft haben, muss es wahrscheinlich aktualisiert werden. Um allen neuen Anforderungen und Trends gerecht zu werden, haben wir die wesentlichen Schritte zum Aufbau eines modernen, globalen Whistleblower-Schutzprogramms skizziert, das die Entgegennahme und Bearbeitung von Meldungen zentralisiert, die gesetzlichen Verpflichtungen nach Regionen abstimmt, Meldewege sichert und vertretbare, auditfähige Untersuchungen ermöglicht.
Unabhängig davon, ob Sie eine bestehende Hotline aktualisieren oder ein Programm von Grund auf neu entwickeln, helfen diese Best Practices den Rechts-, Personal- und Compliance-Teams dabei, Risiken zu reduzieren, regulatorische Anforderungen zu erfüllen und eine widerstandsfähige Kultur der offenen Kommunikation zu stärken.
1. Zentralisierung der Verwaltung von Whistleblower- und Ethik-Hotlines
Richten Sie ein einheitliches System ein, um die Aktivitäten der Whistleblower- und Ethik-Hotline für die Rechts-, Personal- und Compliance-Teams zu verwalten. Die Zentralisierung optimiert die sichere Erfassung, automatisierte Weiterleitung, konsistente Falldokumentation und vollständige Prüfpfade. Außerdem werden Fragmentierung und manuelle Übergaben reduziert.
Erstklassige Programme nutzen Workflow-Automatisierung, um vorgeschriebene Fristen durchzusetzen, rollenbasierten Zugriff anzuwenden und eine konsistente Triage aller Meldungen sicherzustellen. Die integrierte Risikoerkennung hilft Teams dabei, schwerwiegende Probleme frühzeitig zu identifizieren und zu priorisieren, während konfigurierbare Regeln die Anforderungen für Whistleblower in verschiedenen Rechtsräumen unterstützen, ohne dass Tools oder Prozesse dupliziert werden müssen.
Um die Überwachung weiter zu verstärken, integrieren Sie den Hotline-Betrieb mit externen Meldekanälen, HRIS- und ITSM-Plattformen, Tools zur Verhinderung von Datenverlusten und zur Forensik sowie Analysesystemen. Das Ergebnis sind schnellere, besser vertretbare Untersuchungen, eine verbesserte Bereitschaft zur Einhaltung gesetzlicher Vorschriften und weniger organisatorische Silos – bei gleichzeitiger Wahrung des Vertrauens und der Vertraulichkeit der Mitarbeiter.
Hinweis: Unternehmen, die innerhalb der EU tätig sind, sollten spezielle Meldekanäle für Tochtergesellschaften einrichten, um den Erwartungen der Europäischen Kommission gerecht zu werden. Alle zentralisierten Daten müssen ohne ausdrückliche Zustimmung keine identifizierbaren Informationen und Details enthalten.
2. Rechtliche Verpflichtungen nach Gerichtsbarkeit abbilden
Beginnen Sie damit, die Gesetze zum Schutz von Whistleblowern nach Ländern zu kartieren, um festzustellen, wie sie geschützte Offenlegungen, Vergeltungsstandards, Fristen für Bestätigungen/Aktualisierungen, Aufbewahrung von Unterlagen und Anonymitätsregeln regeln. Erstellen Sie einen globalen Rahmen, der gemeinsame Grundsätze wie Vertraulichkeit, Vergeltungsverbote und Fristen festlegt, und ergänzen Sie ihn durch lokale Leitfäden, die nationale Besonderheiten und Sprachgepflogenheiten widerspiegeln. Dies reduziert grenzüberschreitende Konflikte, unterstützt lokale Betriebsräte oder Gewerkschaften und vereinfacht die Interaktion mit Aufsichtsbehörden.
Dokumentieren Sie, wer unter den Mitarbeitern, Auftragnehmern und Lieferanten erfasst ist, was geschützt ist (Betrug, Datenschutz, ESG, KI-Risiken) und wie mit Beweismitteln umgegangen werden muss. Beachten Sie die Einhaltung nationaler Umsetzungen, behördlicher Leitlinien und relevanter Vorschriften, die nicht speziell für Whistleblowing gelten, wie z. B. Datenschutzgesetze.
| Region | Kernverpflichtung | Wichtige Zeitpunkte | Berichtspflichten | Vorratsspeicherung |
| EU (Richtlinie) | Interne Kanäle für mehr als 50 Mitarbeiter | Bestätigung ~7 Tage; Nachverfolgung ~3 Monate | Schriftlich, persönlich und/oder mündlich (einschließlich Voicemail) Hinweis: Nur sehr wenige Mitgliedstaaten verlangen alle Meldeoptionen (z. B. Schweden). |
In der Regel 2–5 Jahre |
| USA (SEC/DOJ) | Keine Vergeltungsmaßnahmen; Belohnungsprogramme | Schnelle, angemessene Aktualisierungen | Mehrere Kanäle; sicher, anonym | Gemäß den Vorgaben der Behörde |
| Vereinigtes Königreich | Geschützte Offenlegungen gegenüber vorgeschriebenen Personen | Zeitnahes Feedback empfohlen | Vertrauliche Kanäle; Fairnesspflicht | Gemäß ICO-/Datenvorschriften |
| Kanada | Anti-Repressalien; sektorale Vorschriften | Angemessene Fristen | Mehrsprachigkeit empfehlenswert | Gesetzesabhängig |
| APAC | Unterschiedlich (Japan, Australien stark) | Gesetzesbezogen | Lokalisierter Zugriff und Datenschutz | Auf lokaler Gesetzgebung basierend |
Wichtigste Erkenntnis: Die globale Kartierung gesetzlicher Verpflichtungen schafft einen harmonisierten Rahmen und berücksichtigt gleichzeitig lokale Besonderheiten.
Ist Ihr Whistleblowing-Programm auditbereit?
Laden Sie das Whitepaper herunter: Globale Whistleblowing-Vorschriften und GRC: Eine strategische Notwendigkeit für moderne Unternehmensführung
Einblicke erhalten3. Sichere und leicht zugängliche Meldewege bereitstellen
Bieten Sie mehrere Meldekanäle an, um die Mitarbeiter dort abzuholen, wo sie sich befinden. Dazu gehören Webportale, Telefonoptionen wie IVR oder Live-Agenten, mobile Apps, persönliche Meldungen und Postsendungen. Im Idealfall werden diese Methoden durch mehrsprachige, anonyme Zwei-Wege-Nachrichten für Folgefragen und den Austausch von Beweismitteln unterstützt.
Die EU-Whistleblower-Richtlinie erlaubt es den Mitgliedstaaten, sowohl schriftliche als auch mündliche Meldemöglichkeiten, einschließlich Voicemail, vorzuschreiben. Ihr Meldesystem sollte Meldungen sicher aufzeichnen, sensible Daten schützen und den Zugriff streng auf autorisierte Personen beschränken.
Wenden Sie strenge Anonymisierungsstandards auf allen Kanälen an. Vermeiden Sie IP-Protokollierung, verwenden Sie End-to-End-Verschlüsselung, aktivieren Sie pseudonyme Posteingänge und sorgen Sie für sichere, überprüfbare Arbeitsabläufe für die laufende Kommunikation. Machen Sie die Verfügbarkeit der Kanäle klar und konsistent – rund um die Uhr, über Regionen und Geräte hinweg – und kommunizieren Sie deutlich Ihre Verpflichtung zu Vertraulichkeit und Nichtvergeltung, um Vertrauen aufzubauen.
Wichtigste Erkenntnis: Das Angebot mehrerer sicherer, mehrsprachiger Meldekanäle stärkt das Vertrauen und unterstützt die Einhaltung verschiedener regulatorischer Anforderungen.
4. Technische Schutzmaßnahmen sperren
Ihre Ethik-Hotline und Ihr Fallmanagementsystem müssen nach Sicherheitsstandards auf Unternehmensniveau betrieben werden. Schützen Sie gespeicherte und übertragene Daten mit AES-GCM-Verschlüsselung und modernem TLS. Stellen Sie die Plattform in gehärteten Cloud-Umgebungen bereit, setzen Sie MFA und SSO durch und wenden Sie rollenbasierte Zugriffskontrollen nach dem Prinzip der geringsten Privilegien an.
Entwerfen Sie von Anfang an mit Blick auf den Datenschutz. Verwenden Sie nach Möglichkeit Zero-Knowledge- oder Privacy-by-Design-Architekturen, unterstützt durch eine starke Schlüsselverwaltung, Netzwerksegmentierung und umfassende Protokollierung. Echte Anonymität erfordert mehr als nur Grundsatzerklärungen. Sie hängt von technischen Kontrollen ab, darunter keine IP-Protokollierung, durchgängig verschlüsselte Sitzungen und sichere, anonyme Folgekanäle.
Überprüfen Sie die Sicherheit Ihrer Lieferanten kontinuierlich, nicht nur bei der Aufnahme. Verlangen Sie regelmäßige Penetrationstests, unabhängige Zertifizierungen wie SOC 2 und ISO 27001, klare Datenverarbeitungsvereinbarungen und behördengerechte Richtlinien zur Datenaufbewahrung und -löschung. Verwenden Sie bei der Beschaffung und bei jährlichen Überprüfungen eine strukturierte technische Checkliste, um Auditoren zufrieden zu stellen und das Vertrauen der Berichterstatter zu stärken.
Wichtigste Erkenntnis: Starke Verschlüsselung, strenge Identitätskontrollen und datenschutzorientierte Architekturen schützen die Anonymität, halten behördlichen Kontrollen stand und schaffen Vertrauen sowohl bei Prüfern als auch bei Reportern.
5. Entwurf eines überprüfbaren Fallmanagements
Die Aufsichtsbehörden erwarten reproduzierbare Untersuchungen mit vollständiger Dokumentation. Verwenden Sie ein Whistleblower-Fallmanagement, das unveränderliche Prüfpfade, Zeitstempel für die Erfassung, Überprüfung, Eskalation und den Abschluss von Fällen führt und Beweismittel mit Kontrollen zur Sicherstellung der Beweiskette speichert. Fügen Sie eine strukturierte Fallkategorisierung und Risikoindikatoren hinzu, um eine konsistente Triage und Eskalation zu unterstützen.
Passen Sie die Aufbewahrungsregeln an die jeweiligen Rechtsvorschriften an und beschränken Sie den Zugriff nach Rolle und Informationsbedarf. Sorgen Sie für transparente Arbeitsabläufe mit klaren SLAs und standardisierten Vorlagen für Aufnahmegespräche, Interviews und Ergebniszusammenfassungen. Die folgenden Beispiel-Meilensteine veranschaulichen die Art von auditfreundlicher Nachverfolgung, die ein Prüfer ohne manuelle Rekonstruktion nachvollziehen können sollte.
| Phase | Prüfbare Artefakte |
| Bestätigen | Empfang, anonymisierte Nachricht |
| Erste Triage | Risikobewertung, Klassifizierung |
| Untersuchung | Interviewprotokolle, Beweiskette |
| Aktualisierungen | Reporter-Kommunikation, Statusnotizen |
| Schließung | Ergebnis, Sanierungsplan |
Wichtigste Erkenntnis: Ein überprüfbares Fallmanagement mit klaren Meilensteinen trägt dazu bei, konsistente Untersuchungen und regulatorische Erwartungen zu unterstützen.
6. Standardisierung der Triage und Risikobewertung
Angesichts steigender Fallzahlen sorgt ein standardisiertes Triage-Modell für einen reibungslosen Ablauf und reduziert Fehlklassifizierungen. Definieren Sie Schweregradkriterien wie Verstöße gegen Vorschriften, Sicherheit und finanzielle Auswirkungen und erstellen Sie eine Risikobewertung, die die Art der Anschuldigung, den potenziellen Schaden, die involvierte Führungsposition und die Sensibilität der Daten kombiniert. Automatisieren Sie die Weiterleitung an die Rechtsabteilung, die Personalabteilung oder den Datenschutzdienst auf der Grundlage von Schwellenwerten und legen Sie einen Ausnahmeregelungspfad für Interessenkonflikte fest.
Verwenden Sie strukturierte Erfassungsformulare, um wichtige Fakten, die betroffenen Kontrollen und die erforderlichen Aufbewahrungsmaßnahmen zu erfassen. Häufige Fallstricke wie Rückstände, Voreingenommenheit und inkonsistente Kennzeichnung werden durch klare Spielregeln, Schulungen für Prüfer und wöchentliche Überprüfungen der Warteschlange mit Kennzahlen zu Fallalter, Status und Neuzuweisung gemindert. Wenn Sie Automatisierung oder KI zur Unterstützung der Triage einsetzen (z. B. Kategorisierung oder Zusammenfassung), achten Sie darauf, dass diese transparent ist, von Menschen überprüft wird und mit der Risikobereitschaft Ihres Unternehmens übereinstimmt.
Wichtigste Erkenntnis: Standardisierte Triage und Risikobewertung verhindern Rückstände und Verzerrungen und ermöglichen eine schnelle, priorisierte Bearbeitung.
7. Integrieren Sie funktionsübergreifende Arbeitsabläufe
Whistleblower-Angelegenheiten betreffen oft gleichzeitig die Bereiche Beschäftigung, Datenschutz, Finanzkontrollen und regulatorische Verpflichtungen. Legen Sie Entscheidungsbefugnisse und Eskalationswege fest, damit die Rechtsabteilung potenzielle regulatorische Risiken behandelt, die Personalabteilung sich mit dem Verhalten am Arbeitsplatz befasst und der Datenschutz die Beschränkungen für den Datentransfer verwaltet. Definieren Sie Schritte zur Aufbewahrung von Beweismitteln, einschließlich rechtlicher Aufbewahrungspflichten, forensischer Bildgebung und Bewertungen grenzüberschreitender Übertragungen, und protokollieren Sie diese Maßnahmen in der Fallakte.
Richten Sie Koordinationskontrollpunkte ein, an denen Funktionen die Ergebnisse und Abhilfemaßnahmen vor dem Abschluss validieren. Dokumentieren Sie alles, um Fairness, Verhältnismäßigkeit und Aktualität nachzuweisen. Die Automatisierung von Übergaben innerhalb Ihres Systems reduziert Verluste, beschleunigt die Durchlaufzeit und verbessert die Qualität der Beweise in allen Gerichtsbarkeiten.
Wichtigste Erkenntnis: Die funktionsübergreifende Workflow-Integration stimmt Maßnahmen in den Bereichen Recht, Personalwesen und Datenschutz aufeinander ab, um koordinierte Compliance-Nachweise zu liefern.
8. Transparente Feedback-Schleifen aufrechterhalten
Eine zeitnahe Kommunikation verringert das Eskalationsrisiko und stärkt das Vertrauen in die interne Berichterstattung. Konfigurieren Sie eine Bestätigung innerhalb von sieben Tagen, Statusaktualisierungen in festgelegten Intervallen (z. B. alle 30 Tage) und Abschlussmitteilungen, in denen die Ergebnisse und nächsten Schritte zusammengefasst werden, sofern dies zulässig ist. Ermöglichen Sie eine sichere, anonyme Zwei-Wege-Kommunikation, damit Meldende Beweise hinzufügen und Details klären können, ohne ihre Identität preiszugeben.
Protokollieren Sie jede Nachricht im Audit-Trail und verwenden Sie Vorlagen, um einen einheitlichen, rechtlich angemessenen Ton zu wahren. Klare Erwartungen hinsichtlich Zeitplan und Vertraulichkeit schaffen Vertrauen und tragen dazu bei, Probleme intern zu halten, anstatt sie direkt an Aufsichtsbehörden oder die Medien weiterzuleiten.
Wichtigste Erkenntnis: Konsistente, dokumentierte Feedback-Schleifen fördern das Vertrauen und tragen dazu bei, das Risiko von Vergeltungsmaßnahmen zu verringern.
9. Schulung von Ermittlern und Mitarbeitern mit Kundenkontakt
Aktualisieren Sie die Schulungen jährlich, um neuen Vorschriften, Cyber- und KI-Risiken, ESG-Vorwürfen und regionalen kulturellen Normen Rechnung zu tragen. Schulen Sie Ermittler in Neutralität, Beweissicherung, Befragungspraktiken und Dokumentationsstandards, einschließlich szenariobasierter Übungen zu Konflikten, Auslösern für behördliche Meldungen und Beschränkungen für grenzüberschreitende Transfers.
Führungskräfte an vorderster Front sollten geschützte Offenlegungen erkennen, Vergeltungsmaßnahmen vermeiden und diese umgehend eskalieren. Bieten Sie Microlearning zu Hotline-Etikette, Vertraulichkeit und Datenminimierung an. Verfolgen Sie den Abschluss, überprüfen Sie das Wissen und stimmen Sie die Schulungen auf den rollenbasierten Zugriff in Ihrem Fallbearbeitungssystem ab, um sicherzustellen, dass die Maßnahmen der Mitarbeiter den aktuellen Erwartungen entsprechen.
Viele Organisationen übersehen die Bedeutung der Schulung potenzieller Whistleblower, d. h. Mitarbeiter und andere Interessengruppen, die möglicherweise in den gesetzlich vorgeschriebenen oder gewünschten Kreis der Meldepflichtigen fallen. Machen Sie Schulungen zugänglich, indem Sie kulturelle Besonderheiten und Sprachkenntnisse berücksichtigen. Schulungen sollten niemals einmalig sein, sondern eine wiederkehrende Verpflichtung darstellen.
Wichtigste Erkenntnis: Durch fortlaufende Schulungen wird eine einheitliche und konforme Handhabung von Meldungen über Regionen und Funktionen hinweg sichergestellt. Je besser die Beteiligten verstehen, worum es bei Whistleblowing geht, desto höher ist die Qualität der Meldungen, die Sie wahrscheinlich erhalten werden.
Entdecken Sie die Compliance-Schulungen von Mitratech
Kontakt aufnehmen10. Testen, prüfen und messen Sie die Wirksamkeit des Programms.
Testen Sie Ihr Programm regelmäßig, um sicherzustellen, dass es unter realen Bedingungen funktioniert. Führen Sie vierteljährliche Tabletop-Übungen durch, um die Arbeitsabläufe für die Aufnahme, Triage, Eskalation von Krisen und Benachrichtigung der Aufsichtsbehörden zu validieren. Ergänzen Sie interne Tests durch regelmäßige Audits durch Dritte, die Sicherheitskontrollen, die Einhaltung von Prozessen und die Qualität der Untersuchungen bewerten.
Verwenden Sie Dashboards, um Trends und Risikobereiche nach Standort, Geschäftsbereich und Art der Vorwürfe zu überwachen. Verfolgen Sie wichtige Leistungskennzahlen wie Bearbeitungszeit, Zeit bis zur Einstufung, Zeit bis zum Abschluss und Zufriedenheit der Meldenden, um Lücken zu identifizieren und Maßnahmen zu priorisieren. Fassen Sie die Ergebnisse in einer Management-Scorecard zusammen und teilen Sie Trendinformationen mit der Geschäftsleitung und dem Vorstand.
Handeln Sie entsprechend den Daten. Aktualisieren Sie Richtlinien, Leitfäden und Tools umgehend und überprüfen Sie anschließend erneut, ob sich Verbesserungen ergeben haben. Starke, konsistente Messungen sind ein Zeichen für ein lebendiges Programm, das sich an veränderte Risiken und Vorschriften anpasst, die Unternehmenskultur stärkt und Regulierungsbehörden und Stakeholdern eine effektive Compliance demonstriert.
| Zu verfolgende KPIs | Zweck |
| Zeit bestätigen | Regulierungs- und Vertrauensmetrik |
| Triagezeit | Warteschlangenzustand und Priorisierung |
| Fallzykluszeit | Untersuchungseffizienz |
| Aktualisierungsrhythmus | Transparenz und Fairness |
| Wiederholungsrate der Meldungen | Vertrauen in interne Kanäle |
Wichtigste Erkenntnis: Regelmäßige Tests, Audits und die Überwachung von KPIs sorgen dafür, dass das Programm effektiv bleibt und nachweislich konform ist.
11. Anreize und Kultur aufeinander abstimmen
Schaffen Sie eine starke Kultur der Offenheit, indem Sie technische Kontrollen auf Unternehmensebene mit sichtbarer Unterstützung durch die Führungskräfte, unparteiischen Untersuchungen und klar kommunizierten Verpflichtungen zur Nichtvergeltung kombinieren. Fördern Sie unabhängige oder externe Meldekanäle, um Bedenken hinsichtlich Voreingenommenheit auszuräumen, passen Sie die Kommunikation an die kulturellen Normen an und würdigen Sie Teams, die Ursachen schnell beheben und gleichzeitig die Vertraulichkeit wahren.
Verfolgen Sie die Stimmung der Mitarbeiter durch Umfragen und Nachrichtentests und reagieren Sie dann schnell mit Aktualisierungen der Richtlinien oder gezielten Schulungen. Da bei bestimmten Durchsetzungsmaßnahmen externe Anreize für Whistleblower bestehen können, ist es entscheidend, internes Vertrauen und Anreize aufeinander abzustimmen, um die Mitarbeiter zu ermutigen, Bedenken zunächst intern zu äußern.
Wichtigste Erkenntnis: Die Angleichung von Anreizen und Kultur fördert ein Umfeld, in dem offen gesprochen wird, und mindert Vergeltungsmaßnahmen.
12. Analysieren und verbessern
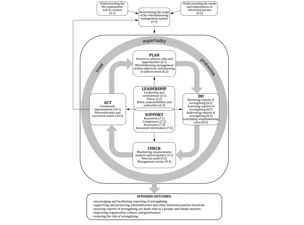
Ein wirksames Whistleblower-Programm ist eher ein kontinuierlicher Kreislauf als ein linearer Prozess, wie die folgende Abbildung gemäß ISO 37002 veranschaulicht. Sobald ein Fall abgeschlossen ist, müssen Unternehmen den gesamten Lebenszyklus neu bewerten und konkrete Verbesserungsmöglichkeiten identifizieren. Um die tatsächliche Reife des Programms zu beurteilen, sollten Compliance-Verantwortliche interne Leistungskennzahlen mit externen Branchenbenchmarks vergleichen.

Abbildung 1: Whistleblowing-Management-Prozesszyklus Quelle:ISO-Norm 37002
Die aus diesen Analysen gewonnenen Daten sollten zu sofortigen Maßnahmen führen. Ob es sich nun um die Aktualisierung lokaler Leitfäden, die Verbesserung der Schulung von Ermittlern oder die Anpassung von Schwellenwerten für die Risikobewertung handelt – diese Verbesserungen sind Zeichen für ein lebendiges Programm. Indem Sie jeden Fall als Datenpunkt für Wachstum behandeln, zeigen Sie sowohl den Stakeholdern als auch den Aufsichtsbehörden, dass sich Ihr Unternehmen für eine widerstandsfähige Kultur des offenen Mutes einsetzt.
Wichtigste Erkenntnis: Durch kontinuierliche Analysen wird sichergestellt, dass sich das Programm an veränderte Risiken anpasst, nachweislich konform bleibt und das langfristige Vertrauen der Reporter aufrechterhält.
Schlussfolgerung
Durch die Umsetzung dieser wesentlichen Schritte – Erfassung globaler Verpflichtungen, Bereitstellung sicherer Meldewege über mehrere Kanäle, Stärkung technischer Sicherheitsvorkehrungen, Aufbau eines überprüfbaren Fallmanagements, Standardisierung der Triage, Integration funktionsübergreifender Arbeitsabläufe, Aufrechterhaltung einer transparenten Kommunikation, Schulung der Mitarbeiter sowie kontinuierliche Tests und Messungen bei gleichzeitiger Stärkung einer Kultur der Nichtvergeltung – können Unternehmen ein robustes Programm zum Schutz von Whistleblowern für 2026 aufbauen.
Ein Programm, das Reporter schützt und prüfungsfähige Nachweise erstellt, trägt auch dazu bei, Risiken zu reduzieren, die Reaktionsfähigkeit zu verbessern und die Integrität der Organisation zu stärken.
Erfahren Sie, wie Mitratech Ihre Programmanforderungen unterstützen kann. Nehmen Sie noch heute Kontakt mit unserem Expertenteam auf.
